在降噪耳机、音箱、KVM、矩阵、调音台等产品上,常常需要对多路的音频信号进行处理,每一路音频信号都设计一组调理单元成本会非常高昂,电路也会非常庞杂。而用模拟开关做分时切换复用,显然是非常便捷的设计思路。
音频信号(包括其他交流信号)用模拟开关做分时复用目前主要采用有以下几种设计方案:
1)用普通单电源供电的模拟开关切换
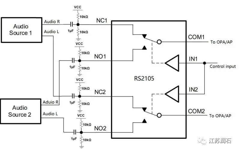
普通模拟开关能过的信号范围是-0.3V~VCC,用于切换音频等交流信号就要叠加直流偏置电压,也就是信号必须抬升到零伏以上才能可靠通过(参考图1),每一路都需要增加3颗阻容元件;当然如果信号本身就带有直流偏置电压的话就可以直接给到模拟开关了。
2)用双电源供电的模拟开关切换
支持双电源供电的模拟开关,包括内置负压电荷泵的模拟开关,能过的信号动态范围就大些,比如74HC4051,支持-VEE~+VCC的信号范围,但是产生负电源需要增加一些元件或者芯片,成本会大幅增加。
3)用带负摆幅能力的模拟开关
有一类专门为交流信号设计的带负摆幅的开关,比如RS2117、RS2118,单电源供电下能过的负压信号最大可以达到-2V,用这类开关切换音频信号电路就最为简洁,性价比也更高(参考图2)。
4)用继电器
继电器是性能最佳的选择,导通阻抗小并且隔离度非常好,但是体积大、成本高昂。

图1普通开关RS2105切换音频信号

图2 RS2118切换音频信号
RS2117/RS2118是润石科技的双通道单刀双掷(SPDT)模拟开关,其主要特点如下:
◆ -3dB带宽:400MHz/RS2117, 80MHz/RS2118
◆ 低导通阻抗:4.0Ω/RS2117,0.8Ω/RS2118
◆ 工作电压范围:2.5V~5.5V;
◆ 最大通过信号范围:-2V~VCC;
◆ 超低功耗:<=1uA;
◆ 高关断隔离度:-70dB@1MHz;
◆ 高通道隔离度:-72dB@1MHz
◆ 提供QFN-1.4x1.8-10L小封装
注:导通阻抗越小能过的电流越大,RS2118更适合用于带负载切换。

图3 R2117/RS2118引脚图
设计上特别需要注意,RS2117/RS2118能通过的负压信号范围是受制于VCC供电电压的,即能通过的负压是VCC-5.5V,最低-2V,比如3.3V供电,能通过的信号范围就是-2V~3.3V,或者说供电电压在2.5V~3.5V范围才能获得最大的负摆幅范围。
技术咨询:13538012880 赵经理